データ型
メトリック
このセクションでは、カスタムインサイトとカスタムダッシュボードで使用できるメトリクスについて説明します。
メトリックは、発生回数に基づいて計算される数値データです。メトリックを使用するコンテキストに応じて、その使用法が変わる可能性があります。特定のメトリックは、さまざまな属性と組み合わせて使用できます。
たとえば、初回応答時間 メトリックは 会話 のレベルで観察でき、エージェント に使用したり、チャネル、**キュー、タグ、または相関関係にあるその他の属性のパフォーマンスを判断したりできます。
指標は、Insights エディターの関連オブジェクトごとにグループに整理されます。たとえば、「エージェント離席中 (%)」メトリックは「エージェント」フォルダの下にあります。

メトリック情報
指標の情報を表示するには、インサイト エディターで、その横にある疑問符アイコンにカーソルを合わせます。

または、指標を Insights エディターにドラッグした後、その横にある疑問符アイコンにカーソルを合わせると、指標に関する情報を表示することもできます。

使用可能なメトリック
次の表に、各メトリックの目的と、その計算に使用される式を示します。
タイトル | 形容 | 式 | 関連オブジェクト |
---|---|---|---|
1 メッセージConversations | 少なくとも 1 つのエージェントの返信がある会話の数。 | select sum (select count(Conversation ID, Records of Conversation Fact) by Conversation ID where # Agent's Messages = 1) | 会話 |
2 メッセージConversations | エージェント メッセージが 2 つある会話の数。 | select sum (select count(Conversation ID, Records of Conversation Fact) by Conversation ID where # Agent's Messages = 2) | 会話 |
3 メッセージConversations | エージェント メッセージが 3 つある会話の数。 | select sum (select count(Conversation ID, Records of Conversation Fact) by Conversation ID where # Agent's Messages = 3) | 会話 |
4 メッセージConversations | エージェント メッセージが 4 つある会話の数。 | select sum (select count(Conversation ID, Records of Conversation Fact) by Conversation ID where # Agent's Messages = 4) | 会話 |
5 メッセージConversations | エージェント メッセージが 5 つある会話の数。 | select sum (select count(Conversation ID, Records of Conversation Fact) by Conversation ID where # エージェントのメッセージ = 5) | 会話 |
6+ メッセージConversations | 6 件を超えるエージェント メッセージを含む会話の数。 | select sum (select count(Conversation ID, Records of Conversation Fact) by Conversation ID where # Agent's Messages > 5) | 会話 |
エージェント離席率 (%) | エージェントが [離席中] ステータスで費やした時間の割合。 | 選択 (Select SUM(Duration (Agent State)) where Status Group = Away) / (Select SUM(Duration (Agent State))) | エージェント |
エージェント従事率 | エージェントがエンゲージに費やした時間とログインに費やした時間の比率。 | SELECT Total Engaged Time / Total Logged-In Time | エージェント |
エージェントの初回応答時間(最終ステータス) | エージェントの最初の応答時間。最後の会話の状態のみをフィルター処理するようにメトリックを調整しました。 | SELECT (SELECT 平均エージェント 1 回目の応答時間 (会話 ID 別) その他すべて) * 最終ステータス・フラグ | エージェント |
エージェントの初回応答時間 | エージェントの初回応答時間の中央値。最初の割り当てから同じエージェントからの最初のメッセージまで測定された時間。 | SELECT LN(平均エージェント 1 回目の応答時間) | エージェント |
エージェント処理時間 | エージェントの処理時間の中央値。会話を閉じた時刻から、会話が最後のエージェント (会話を閉じたエージェント) に初めて割り当てられた時刻を差し引いた時間として測定されます。 | SELECT MEDIAN(エージェント処理時間) WHERE エージェント処理時間 > 0 | エージェント |
エージェント占有率 (%) | エージェントが [対応可能] および [取り込み中] ステータス グループで費やした時間の割合。 | SELECT (select SUM(期間 (エージェントの状態)) where Status Group IN (Available, Busy)) / (select sum(期間 (エージェントの状態))) | エージェント |
エージェント合計従事時間(Agent Total Engaged Time) | エージェントが会話に従事している間に費やした時間の中央値。 (エンゲージ時間とは、エージェントが顧客への対応に費やす時間です。 | [SUM(期間 (エージェントの状態))] を選択し、ステータス名が (フル キャパシティ、フル キャパシティ (モバイル)、通話中、呼び出し中、キャパシティ不足、キャパシティ不足 (モバイル)、ラッピング) | エージェント |
エージェント合計ログイン時間(Agent Total Logged-In Time) | エージェントがシステムへのログインに費やした時間の中央値。 | SUM(期間 (エージェントの状態)) を選択します。 | エージェント |
回答率 | 応答された通話の割合。 | SELECT 応答された通話 (発信) / 作成された通話 | コール |
割り当てられた Conversations | エージェントに提供された会話の数。エージェント概要ダッシュボードに会話のないエージェントも含まれるようにメトリックを調整しました。 | SELECT ifnull(# 提供される Conversations,0) + 0*# Conversations/ifnull(# 提供される Conversations,0) | エージェント |
平均会話解決時間 | 会話あたりの平均解決時間。 | SELECT AVG(SELECT SUM (解決時間) BY 会話 ID) | 会話 |
会話センチメントの中央値 | 会話ごとのセンチメントの中央値。 | SELECT MEDIAN(Last Sentiment) BY 会話ファクトのレコード | 会話 |
エージェントのメッセージの平均数 | 会話内のエージェントのメッセージの平均数。 | SELECT SUM(SELECT MIN(SELECT MIN(SELECT Agent Messages by Conversation ID) by Records of Conversation Fact) by Conversation ID) / # Conversations | メッセージ |
顧客のメッセージの平均数 | 会話内の顧客メッセージの平均数。 | SELECT SUM(SELECT MIN(SELECT MIN(SELECT 会話ファクトのレコードによる顧客メッセージの選択) 会話 ID による) / # Conversations | メッセージ |
平均メッセージ数 | 会話あたりの平均メッセージ数。 | SELECT ifnull(平均 # エージェントのメッセージ,0) + ifnull(平均 # 顧客のメッセージ,0) | メッセージ |
平均コールセンター解決時間 | 会話が開かれてから解決されるまでの平均経過時間。 | SELECT AVG(SELECT MIN(SELECT MIN(SELECT SUM(解決時間) BY カンバセーション ID) BY コール ID) BY カンバセーション ID) | コール |
平均コール数(エージェント別) | エージェントあたりのコール数。 | SELECT AVG(SELECT COUNT(コール ID,コール アクションのレコード) BY エージェント情報) | コール |
平均ダイヤル時間 | 通話が作成されてから応答されるまでの平均時間。 | SELECT AVG(SELECT MIN(SELECT MIN(SELECT Dial Time by Call ID) by Records of Call Action) by Main Call ID) | コール |
平均処理時間 | エージェントがコールを処理した平均時間(通話時間、保留時間、後処理時間を含む)。 | SELECT Total Handle Time/(SELECT SUM(SELECT Number of Calls (conference) by Call ID WHERE Total Handle Time > 0)) | コール |
平均ホールドタイム | 通話保留アクションの平均時間。 | SELECT AVG(SELECT MIN(SELECT MIN(SELECT Hold Time by Call ID) by Records of Call Action) by Call ID) | コール |
平均キュー放棄時間 | 提供されたコールから放棄されたコールまでの平均時間。 | SELECT AVG(SELECT MIN(SELECT MIN(SELECT MIN(SELECT キュー放棄時間) コール アクションのレコード別) コール ID 別) | コール |
平均通話時間 | エージェントに接続したコールが切断されるまでの平均時間(すべての保留時間を除く)。 | SELECT AVG(SELECT MIN(SELECT MIN(SELECT SONG) BY RECORD OF CALL ACTION) BY CALL ID) (SELECT MIN(SELECT TALK TIME BY CALL ID) BY CALL ACTION) (SELECT MIN(SELECT TALK TIME BY CALL ID BY CALL ACTION) BY CALL ID) (SELECT AVG(SELECT MIN(SELECT TALK TIME BY CALL ID BY CALL ACTION) BY CALL ID) (SELECT MIG(SELECT MIN (SELECT TALK TIME BY CALL | コール |
平均待機時間 | 通話が提供されてから応答されるまでの平均時間。 | SELECT AVG(SELECT MIN(SELECT MIN(SELECT Wait Time by Call ID) by Records of Call Action) by Call ID) | コール |
平均後処理時間 | エージェントがラップアップ状態にある平均時間。 | SELECT AVG(SELECT MIN(SELECT MIN(SELECT Wrap Up Time by Call ID) by Records of Call Action) by Call ID) | コール |
SLA ポリシーを使用した通話Conversations | SLA ポリシーが適用され、通話をチャネルとして使用する Conversations。 | SELECT SUM(SELECT MIN(SELECT COUNT(会話 ID) BY コール ID WHERE SLA POLICY NOT IN ((空の値))) BY コール アクションのレコード) BY カンバセーション ID) | コール |
コールがエージェントに鳴った | 一致したエージェントに到達したコールの数で、エージェント側でコールが鳴ります。 | SELECT コール数(会議) WHERE コール アクション = CALL_RINGING | コール |
コールバック成功率 | 正常に処理されたコールバック要求の割合 (エージェントとエンドユーザーの間で esablished されたコール)。 | SELECT 接続されたコールバックの数 / 要求されたコールバックの数 | コール |
放棄されたコール(Calls Abandoned) | エージェントに接続される前に切断されたコールの数。 | SELECT コール数(会議) WHERE 放棄フラグ = t | コール |
応答されたコール数(着信)(Calls Answered (Inbound)) | エージェントがピックアップ(応答)した着信コールの数。 | SELECT COUNT(メイン コール ID) WHERE コール アクション = CALL_ESTABLISHED AND 参加者タイプ = エージェント AND コール方向 = インバウンド | コール |
応答されたコール数(発信) | 顧客がピックアップ (応答) した発信コールの数。 | SELECT コール数 (会議) WHERE コール アクション = CALL_ESTABLISHED AND 参加者タイプ = CUSTOMER AND コール方向 = OUTBOUND AND 会議タイプ = INITIAL | コール |
SLA 違反に対する通話の Conversations | サービス レベル アグリーメントに違反した会話の数 (通話をチャネルとして使用します)。 | SLA ポリシーを使用した SELECT 通話Conversations WHERE 会話 SLA メトリック違反 IN (TOTAL_RESOLUTION) | コール |
SLA 違反に基づく通話Conversations | サービス レベル アグリーメントを満たした会話の数 (通話をチャネルとして使用)。 | SELECT SLA ポリシーを使用した通話 Conversations - SLA 違反に対する通話 Conversations | コール |
作成されたコール(Calls Created) | プラットフォームに到達したコールの数。 | SELECT コール数 (会議) WHERE コール アクション = CALL_CREATED | コール |
ドロップされたコール(応答前)(Calls Dropped (before answer)) | 異常な切断(オペレーターエラー、アプリケーションエラー、または資金不足)が発生したコールの数。エージェントがコールに応答する前にエラーが発生しました(コールは終了しました)。 | SELECT コール数 (会議) WHERE コール アクション = CALL_DROPPED | コール |
ドロップされたコール(応答後)(Calls Dropped (after answer)) | 異常な切断(オペレーターエラー、アプリケーションエラー、または資金不足)が発生したコールの数。エージェントがコールに応答した後にエラーが発生しました(コールは終了しました)。 | SELECT コール数 (会議) WHERE コール アクション = CALL_DROPPED | コール |
期限切れのコール(Calls Expired) | タイムアウトのために切断されたコールの数。 | SELECT コール数 (会議) WHERE コール アクション = CALL_EXPIRED | コール |
無視されたコール(Calls Ignored) | エージェントがコールを拒否したコールの数、またはエージェント側で呼び出し時間が経過したコールの数(コールは終了せず、次に対応可能なエージェントに転送されます)。 | SELECT コール数 (会議) WHERE コール アクション = CALL_REJECTED | コール |
不在着信(Calls Missed Calls) | 応答がなかったコールの数 - 例:待機戦略の制限時間に達した、エージェントが応答しなかった、コールバックが要求された、営業時間外、自動割り当てが無効になっているなど(コールが終了)。 | SELECT コール数 (会議) WHERE コール アクション IN (CALL_EXPIRED, CALL_ABANDONED | コール |
提供されるコール | コール センターのルーティング方法に入ったコールの数。自動割り当てが有効になっている営業時間内のすべての通話をカウントしています。 | SELECT コール数(会議) WHERE コール アクション = CALL_OFFERED | コール |
拒否されたコール(Calls Rejected Rejected | エージェントが [拒否] ボタンをクリックして拒否したコールの数 (コールは終了されませんが、次に対応可能なエージェントに転送されます)。 | SELECT コール数 (会議)、WHERE コール アクション = CALL_REJECTED、ハングアップ理由 = REJECTED | コール |
コール SLA 達成率 | サービス レベル アグリーメントに基づいて解決された通話の割合。 | SELECT (SLA ポリシーを使用した Conversations の呼び出し - SLA 違反に対する Conversations の呼び出し) / SLA ポリシーを使用した通話 Conversations | コール |
無応答のコール(Calls Unattended) | エージェント側で呼び出し時間が経過したコールの数(コールは終了せず、次に対応可能なエージェントに転送されます)。 | SELECT コール数(会議)、WHERE コール アクション = CALL_REJECTED、ハングアップ理由 IN (REQUEST_TIMEOUT、ビジー) | コール |
会話CSATスコア(%) | 会話の CSAT スコア。 | SELECT (SELECT COUNT(会話 ID,会話ファクトのレコード) WHERE CSAT スコア = (削除された値))/(SELECT COUNT(会話 ID,会話ファクトのレコード) WHERE CSAT スコア IN ((削除された値),(削除された値))) | 会話 CSAT |
会話解決時間 (最終ステータス) | 会話ごとの合計解決時間。メトリックは、最後の会話状態のみをフィルター処理するように調整されます。 | SELECT (SELECT SUM(Resolution Time) by Conversation ID all other) * 最終ステータスフラグ | 会話 |
会話アンケートの送信 | 送信されたアンケートの数。 | SELECT COUNT(会話 ID,会話ファクトの記録) WHERE アンケート送信フラグ = (削除値) | 会話 |
エージェント・メッセージによるConversations | 少なくとも 1 つのエージェント メッセージを含む会話の合計数。 | select sum (select count(Conversation ID, Records of Conversation Fact) by Conversation ID where # Agent's Messages > 0) | 会話 |
SLA違反とのConversations | 少なくとも 1 つの SLA 違反イベントとの会話の数。 | SELECT Number of Conversations WHERE (SLA - First Response Time Breached > 0 または SLA - Next Response Time Breached > 0 or SLA - Resolution Time Breach > 0) AND SLA Policy <> (空の値) | 会話 SLA |
SLAとのConversations 次の返信時間違反 | 少なくとも 1 つの SLA 次の返信時間違反イベントとの会話の数。 | SELECT COUNT(会話 ID,会話ファクトのレコード) ここで、SLA - 次の応答時間違反は 0 > | 会話 SLA |
初回応答時間 (最終状況) | 会話ごとの最初の応答時間。メトリックは、最後の会話状態のみをフィルター処理するように調整されます。 | SELECT (会話 ID による SELECT 第 1 応答時間、その他すべて) * 最終状況フラグ | 会話 |
初回応答時間 | 会話が作成されてからエージェントによって送信される最初のメッセージまでの時間の中央値。 | SELECT MEDIAN(SELECT TOTAL FIRST RESPONSE TIME BY CONVERSATION ID WHERE First Response Time > 0) | 会話 |
通話ごとの保留 | すべてのコールで使用されたコール保留アクションの数。 | SELECT 保留数/コール数(メインコール) | コール |
ホールドレート | すべてのコール数に対して使用されたコール保留アクションの割合。 | SELECT 保留中の通話数/通話数(会議) | コール |
会話の初回解決時間の中央値 | 会話ごとの最初の解決時間の中央値。 | SELECT MEDIAN(SELECT SUM(初回解決時間) BY 会話 ID) | 会話 |
会話解決時間の中央値 | 会話ごとの解決時間の中央値。会話が作成されてから、そのステータスが最後に SOLVED または CLOSED に変わるまでの経過時間として測定されます。 | SELECT MEDIAN(SELECT SUM(解決時間) BY 会話 ID) | 会話 |
割り当てまでの時間の中央値 | 会話ごとの割り当て時間の中央値。会話が初めてキューにルーティングされてからエージェントに初めて割り当てられるまでの経過時間として測定されます。 注:会話がチャットボットによって処理され、エージェントによって引き継がれる場合、割り当てまでの時間は0になります。 | SELECT MEDIAN(SELECT SUM(Time to Assignment) BY 会話 ID) WHERE Time to Assignment > 0 | 会話 |
合計処理時間の中央値 | 会話あたりの合計処理時間の中央値。会話が閉じられた時刻から、会話が初めてエージェントに割り当てられた時刻を差し引いた時間として測定されます。 | SELECT MEDIAN(SELECT SUM(合計処理時間) BY 会話 ID) | 会話 |
最後のメッセージからクローズまでの時間の中央値 | 最後のメッセージから会話を閉じるまでの経過時間の中央値。会話を閉じた時刻から、会話内で最後のメッセージが送信された時刻 (エージェントと顧客の両方のメッセージを含む) を差し引いた時間として測定されます。 | SELECT MEDIAN(SELECT SUM(Last Message to Close Time) BY 会話 ID | 会話 |
会話あたりのエージェントメッセージ数(最終ステータス) | エージェントによって送信されたメッセージの数。最後の会話の状態のみをフィルター処理するようにメトリックを調整しました。 | SELECT # エージェントのメッセージ * 最終ステータスフラグ | メッセージ |
カンバセーションあたりのエージェントメッセージの数 | 会話ごとにエージェントによって送信されたメッセージの数。 | SELECT SUM(エージェント メッセージ) BY カンバセーション ID ALL OTHER | メッセージ |
会話に割り当てられたエージェントの数 | 会話に割り当てられたエージェントの数。 | SELECT COUNT(エージェント,会話ファクトのレコード) | 会話 |
エージェント キューあたりのエージェント数 | 特定のキューに割り当てられたエージェントの数を使用して、1 時間あたりの特定のキュー内のエージェントの存在を分析できます (1 時間のタイム ウィンドウ)。 | SELECT COUNT(エージェント情報,エージェントステータスファクトのレコード) | エージェント |
回答Conversations数 | 少なくとも 1 つのエージェント メッセージを含む会話の合計数。 | SELECT # Conversations WHERE # エージェントのメッセージ > 0 | 会話 |
割り当てられたConversationsの数 | エージェントに提供された会話の数。 | SELECT ifnull(# 解決済みの Conversations,0) + ifnull(# 未処理の Conversations,0) | 会話 |
コールバックの数 | コールバック要求によって開始された呼び出しの数。 | SELECT コール数 (会議) WHERE コールバック フラグ = t | コール |
コール数(会議) | 一意のconference_idの数。 | SELECT COUNT(コールID,コールアクションのレコード) | コール |
コール数(メインコール) | 通話の合計数。 | SELECT COUNT(メイン コール ID) | コール |
保留中の通話数(Number of Calls on Hold) | 保留アクションが使用されたコールの数。 | SELECT コール数 (会議) WHERE コール アクション = CALL_HOLD | コール |
クローズConversations数 | 選択した期間に終了した会話の数。 | SELECT # Conversations WHERE (SELECT MAX(会話状態) BY 会話 ID, 状態 その他すべて) = (SELECT MAX(会話状態) BY 会話 ID, 状態 その他すべて 場所 状態 IN (CLOSED, SOLVED)) | 会話 |
接続されたコールバックの数 | 正常に確立されたコールバックの数。 | SELECT コール数 (会議) WHERE コールバック フラグ = t AND コール アクション = CALL_ESTABLISHED | コール |
会話転送数 (最終ステータス) | 会話ごとの担当者の変更数。最後の会話の状態のみをフィルター処理するようにメトリックを調整しました。 | SELECT # 会話転送 * 最終ステータスフラグ | 会話 |
会話転送の数 | 会話ごとの担当者の変更数。 | SELECT SUM(担当者変更) BY 会話 ID ALL OTHER | 会話 |
Conversations の数 - 終業 | 各日の終わりに、会話がカウントされ、ステータス別にグループ化されます。 このメトリックを使用して、日ごとに表示し、ステータス別にグループ化します。 | select count(Conversation ID, Records of Conversation Fact) by Date (Start Date) where Start Time HH:MM = 23:45、Status <> CLOSED | 会話 |
キューから転送されたConversationsの数 | 特定のキューから転送された会話の数。 | SELECT SUM(キュー フロー Out フラグ) BY キュー ALL OTHER | 列 |
キューに転送された Conversations の数 | 特定のキューに転送された会話の数。 | SELECT SUM(キュー フロー In Flag) BY キュー ALL OTHER | 列 |
Conversations数 | 会話の合計数。 | SELECT COUNT(会話ID,会話ファクトの記録) | 会話 |
作成されたConversationsの数 | 選択した期間に作成された会話の数。 | SELECT # Conversations WHERE 会話状態 = 1 | 会話 |
失敗したコールバックの数 | 正常に確立されなかったコールバックの数。 | SELECT コール数 (会議) WHERE コール アクション = CALL_CALLBACK_FAILED | コール |
保留数 | 保留アクションの数。 | SELECT CEILING((SELECT SUM(SELECT COUNT(アクションの順序) BY コール ID WHERE コール アクション = CALL_HOLD) BY コール アクションのレコード)/2) | コール |
ノートの数 | 会話内の番号メモ(プライベートメッセージ)。 | SELECT SUM(プライベートメッセージ) | メッセージ |
要求されたコールバックの数 | 要求されたコールバックの数。 | SELECT コール数 (会議) WHERE ハングアップ理由 = CALLBACK_REQUESTED | コール |
対応顧客数 | エージェントが対応した顧客の数。 | SELECT COUNT(顧客) | 顧客 |
解決されたConversationsの数 | 選択した期間に解決済みまたは終了したとマークされた会話の数。 | SELECT # Conversations WHERE (SELECT MAX(会話状態) BY 会話 ID, 状態 その他すべて) = (SELECT MAX(会話状態) BY 会話 ID, 状態 その他すべて 場所 状態 IN (CLOSED, SOLVED)) | 会話 |
転送されたコールの数 | 任意の宛先(エージェント、外線番号、キュー)に転送されたコールの数。 | SELECT コール数 (会議) WHERE コール アクション = CALL_ATTEMPTED_TRANSFER | コール |
未処理のConversationsの数 | エージェントに割り当てられ、選択した期間に解決または終了しなかった会話の数。 | SELECT # Conversations where Agent <> Unknown Agent and (SELECT MAX(会話状態) BY 会話 ID ALL OTHER) = (SELECT MAX(会話状態) BY 会話 ID, ステータス ALL OTHER WHERE STATUS IN (OPEN, (DELETED VALUE), WAITING)) | 会話 |
アウトバウンド放棄率 | 放棄呼の割合(発信通話にのみ使用)。 | SELECT Calls Abandoned / Number of Calls (conference) (SELECT 放棄されたコール数/コール数(会議)) | コール |
1 メッセージConversationsの割合 | エージェントメッセージが 1 つある会話の数。 | SELECT 1 タッチチケット / すべてのタッチチケット | 会話 |
キュー放棄率 | キューで放棄されたコールの割合(キューからのコールを除く) 短い放棄(着信コールにのみ使用)。 | SELECT キュー放棄 / (提供されたコール - キューの短い放棄) | コール |
キュー放棄 | エージェントに接続される前に切断されたコールの数(キューからのコールを除く) 短い放棄(着信コールにのみ使用)。 | SELECT コールの放棄 - キューの短い放棄 | コール |
キューの短い放棄 | 7 秒未満で切断された通話の数(着信通話にのみ使用)。 | SELECT SUM(SELECT Number of Calls (conference) by Call ID WHERE Total キュー Abandon Time < 7) | コール |
SLA - 初回応答時間違反の数 | 初回応答時間 SLA に違反した会話の数。 | SELECT COUNT(会話 ID,会話ファクトの記録) ここで、SLA - 初回応答時間違反 > 0 | 会話 SLA |
SLA - 次の返信時間違反の数 | SLA Next Reply Time Breachsイベントの数。 | SELECT SUM(SLA - Next Response Time Breached) where SLA - Next Response Time Breached> 0 | 会話 SLA |
SLA - 解決時間違反の数 | Total Resolution Time SLA に違反した会話の数。 | SELECT COUNT(会話 ID,会話ファクトのレコード) ここで、SLA - 解決時間違反> 0 | 会話 SLA |
SLA 達成率 - 初回応答時間 | 初回応答時間のサービス・レベル・アグリーメントを満たした会話の割合。 | SELECT ((SELECT Conversations WHERE SLA ポリシー <> の数 (空の値)) - IFNULL(SLA - 最初の応答時間違反の数,0)) / (SELECT Conversations WHERE SLA ポリシー <> の数 (空の値)) | 会話 SLA |
SLA 達成率 - 次回の返信時間 | 次回の返信時間のサービス レベル アグリーメントを満たした会話の割合。 | SELECT ((SELECT Number of Conversations WHERE SLA Policy <> (空の値)) - IFNULL Conversations(SLA Next Reply Time Breach,0)) / (SELECT Conversations WHERE SLA ポリシー<>数 (空の値)) | 会話 SLA |
SLA 達成率 - 解決時間 | 解決時間のサービス レベル アグリーメントを満たした会話の割合。 | SELECT ((SELECT Number of Conversations WHERE SLA Policy <> (空の値)) - IFNULL(SLA - 解決時間違反の数,0)) / (SELECT Conversations WHERE SLA ポリシー<>数 (空の値)) | 会話 SLA |
SLA達成率 | サービス レベル アグリーメントを満たした会話の割合。 | SELECT ((SELECT # Conversations WHERE ポリシー <> (空の値)) - # SLA 違反のあるConversations) / (SELECT # Conversations WHERE ポリシー <> (空の値)) | 会話 SLA |
SLA違反 | SLA 違反の合計数。 | SELECT IFNULL(# SLA - 最初の応答時間の違反,0) +IFNULL(# SLA - 次の応答時間の違反,0)+ IFNULL(# SLA - 解決時間の違反,0) | 会話 SLA |
ステータスで費やされた時間 | エージェントがステータスで費やした時間の合計期間。 ステータス名およびエージェント属性と組み合わせて使用すると、分布が表示されます。 | SELECT SUM(期間 (エージェントの状態)) | エージェント |
エージェントのメッセージ総数 | 会話ごとのエージェントのメッセージの合計数。 | SELECT SUM(SELECT MIN(SELECT AGENT MESSAGES BY CONVERSATION ID) BY RECORDS OF CONVERSATION FACT (SELECT AGENT MESSAGES BY CONVERSATION ID) BY CONVERSATION ID) (SELECT MIN(SELECT AGENT MESSAGES BY CONVERSATION ID) BY Records of Conversation Fact (会話ファクトのレコードによる SELECT MIN(会話 ID によるエージェント メッセージの選択) ) | メッセージ |
コールセンターの合計解決時間 | 会話が開かれてから解決されるまでの合計経過時間。 | SELECT SUM(SELECT MIN(SELECT MIN(SELECT SUM(解決時間) BY カンバセーション ID) BY コール ID) BY カンバセーション ID) | コール |
Total Customer's Messages | 会話ごとの顧客メッセージの合計数。 | SELECT SUM(SELECT MIN(SELECT MIN(SELECT MIN(SELECT CUSTOMER MESSAGES BY CONVERSATION ID) BY RECORDS OF Conversation Fact (会話ファクトのレコードによる) 会話 ID による) | メッセージ |
合計ダイヤル時間 | 作成された通話から応答された通話までの合計時間。 | SELECT SUM(SELECT MIN(SELECT MIN(SELECT Dial Time by Call ID) by Records of Call Action) by Main Call ID) | コール |
合計初回応答時間 | 会話ごとの最初の応答時間の合計、 | 会話 ID による SELECT SUM(初回応答時間) | 会話 |
合計処理時間 | エージェントがコールを処理した合計時間(通話時間、保留時間、後処理時間を含む)。 | SELECT IFNULL(合計通話時間,0) + IFNULL(合計ラップアップ時間,0) + IFNULL(合計保留時間,0) | コール |
合計保留時間(Total Hold Time) | 顧客が保留になっていた合計時間。 | SELECT SUM(SELECT MIN(SELECT MIN(SELECT コール アクションのレコードによるコール ID による保留時間の選択) コール ID による) | コール |
受信メッセージの合計数 | 受信 (顧客) メッセージの合計数。 | SELECT Direction = INBOUND のメッセージ総数 | メッセージ |
送信メッセージの合計数 | 送信メッセージの合計数。 | SELECT Total Messages where Direction=OUTBOUND | メッセージ |
合計メッセージ数 | メッセージの合計数。 | SELECT SUM(メッセージ数) | メッセージ |
合計キュー放棄時間 | エージェントに接続される前に、任意の時点で切断されたコールを待機した合計時間。 | SELECT SUM(SELECT MIN(SELECT MIN(SELECT MIN(SELECT キュー放棄時間) コール アクションのレコード別) コール ID 別) | コール |
合計通話時間 | エージェントに接続されたコールが切断されるまでの合計時間(すべての保留時間を除く)。 | SELECT SUM(SELECT MIN(SELECT MIN(SELECT Talk Time by Call ID) by Records of Call Action) by Call ID) | コール |
合計待機時間 | 通話が提供されてから応答された通話までの合計時間。 | SELECT SUM(SELECT MIN(SELECT MIN(SELECT Wait Time by Call ID) by Records of Call Action) by Call ID) | コール |
合計ラップアップ時間(Total Wrap Up Time) | エージェントがラップアップ状態にある合計時間。 | SELECT SUM(SELECT MIN(SELECT MIN(SELECT Wrap Up Time by Call ID) by Records of Call Action) by Call ID) | コール |
転送速度 | 転送された通話の割合。 | SELECT 転送コール数/コール数(会議) | コール |
応答された転送コール(Transferred Calls Answered Returned) | エージェントがピックアップ(応答)した着信コールの数。 | SELECT コール数 (会議) WHERE コール アクション = CALL_ESTABLISHED AND 参加者タイプ = エージェント AND 会議タイプ = 転送済み | コール |
エージェントに着信した転送されたコール(Transferred Calls Rang to Agent) | 一致したエージェントに到達したコールの数で、エージェント側でコールが鳴ります。 | SELECT コール数 (会議) WHERE コール アクション = CALL_RINGING AND 会議タイプ = 転送済み | コール |
ドロップされた転送されたコール(応答後)(Transferred Calls Dropped (after answer)) | 異常な切断(オペレーターエラー、アプリケーションエラー、または資金不足)が発生したコールの数。エージェントがコールに応答した後にエラーが発生しました(コールは終了しました)。 | コール数(会議)の選択 WHERE 会議ドロップ タイプ = 応答後にドロップ、会議タイプ = 転送済み | コール |
ドロップされた転送されたコール(応答前)(Transferred Calls Dropped (before answer)) | 異常な切断(オペレーターエラー、アプリケーションエラー、または資金不足)が発生したコールの数。エージェントがコールに応答する前にエラーが発生しました(コールは終了しました)。 | SELECT コール数(会議) WHERE 会議ドロップ タイプ = DROPPED BEFORE ANSWER および 会議タイプ = TRANSFERRED | コール |
期限切れの転送されたコール(Transferred Calls Expired) | タイムアウトのために切断されたコールの数。 最大待機時間が経過し、呼び出しが終了しました。 | SELECT コール数 (会議) WHERE コール アクション = CALL_EXPIRED AND 会議タイプ = 転送済み | コール |
無視された転送されたコール(着信)(Transferred Calls Ignored (Inbound)) | エージェントがコールを拒否したコールの数、またはエージェント側で呼び出し時間が経過したコールの数(コールは終了せず、次に対応可能なエージェントに転送されます)。 | SELECT コール数(会議) WHERE コール アクション = CALL_REJECTED AND 会議タイプ = 転送済み AND コール方向 = インバウンド | コール |
無視された転送されたコール(発信)(Transferred Calls Ignored (Outbound)) | エージェントがコールを拒否した、またはエージェント側で呼び出し時間が経過した転送コールの数(コールは終了せず、次に対応可能なエージェントに転送されます)。 | SELECT コール数 (会議) WHERE コール アクション = CALL_DROPPED AND ハングアップ理由 IN (BUSY, REJECTED, REQUEST_TIMEOUT) AND Conference Type = TRANSFERRED AND コールの方向 = OUTBOUND | コール |
転送された不在着信(着信)(Transferred Calls Missed (Inbound)) | 応答がなかった転送されたコールの数 - 例:待機戦略の制限時間に達した、エージェントが応答しなかった、コールバックが要求された、営業時間外、自動割り当てが無効になっているなど(コールが終了)。 | SELECT コール数(会議) WHERE (コール アクション IN (CALL_EXPIRED,CALL_ABANDONED) OR (コール アクション = CALL_DROPPED AND 電話を切る理由 = AUTO_ASSIGNMENT_DISABLED)) AND 会議タイプ = 転送済み AND コール方向 = インバウンド | コール |
不在着信(発信)(Transferred Calls Missed (Outbound)) | 応答がなかった転送されたコールの数 - 例:待機戦略の制限時間に達した、エージェントが応答しなかった、コールバックが要求された、営業時間外、自動割り当てが無効になっているなど(コールが終了)。 | SELECT コール数(会議) WHERE コール アクション = CALL_DROPPED AND ハングアップ理由 IN (NORMAL、NO_ANSWER、CANCELLED、(削除された値)、CALLBACK_REQUESTED、WAITING_STRATEGY_EXCEEDED、AUTO_ASSIGNMENT_DISABLED) AND 会議タイプ = TRANSFERRED AND コールの方向 = OUTBOUND | コール |
拒否された転送されたコール(Transferred Calls Rejected | エージェントが [拒否] ボタンをクリックして拒否したコールの数 (コールは終了されませんが、次に対応可能なエージェントに転送されます)。 | SELECT コール数 (会議) WHERE コール アクション = CALL_REJECTED AND ハングアップ理由 IN (REJECTED) AND CONFERENCE TYPE = TRANSFERRED | コール |
転送された未応答のコール(Transferred Calls Unattended) | エージェント側で呼び出し時間が経過したコールの数(コールは終了せず、次に対応可能なエージェントに転送されます)。 | SELECT コール数 (会議) WHERE コール アクション = CALL_REJECTED AND ハングアップ理由 IN (REQUEST_TIMEOUT, ビジー) AND 会議タイプ = 転送済み | コール |
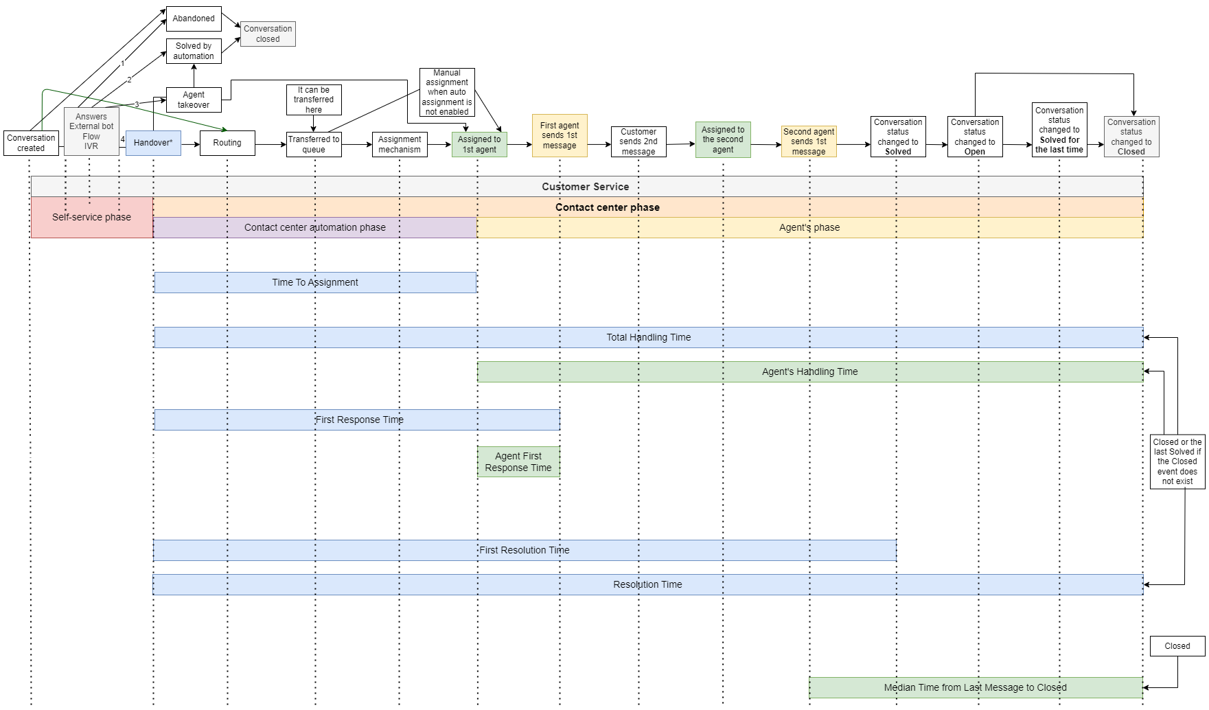
時間ベースのメトリック

上の図は、顧客が Infobip プラットフォームを操作する際のライフサイクルにおける重要なイベントをマークする主要な手順を示しています。
これらのステップは カスタマー サービス フェーズ に分類され、さらに次のように分類できます。
- セルフサービス フェーズ - エンド カスタマーが Answers チャットボット、外部チャットボットと対話したり、IVR (自動音声応答) をナビゲートしたり、フロー (Moments) に従事したりしているフェーズ。
- コンタクトセンター フェーズ - これは、顧客体験がエージェント (Conversations 側) に到達し、以下に示す重要なイベントが発生するフェーズです。これらのイベント間で測定される時間は、以下で説明するメトリックを表します。
顧客体験のステップ
- 会話が作成されました - 会話オブジェクトは、送信者、受信者、およびチャネルに関する情報を含む最初のメッセージを送信することによって作成されます。これは、次の 2 つの方法で作成できます。
- 受信 - 顧客が Answers または Conversations に連絡している場合。
- アウトバウンド - エージェントがエンドカスタマーに連絡する場合。
- セルフサービス フェーズ - 会話がいくつかの結果をもたらす可能性があるフェーズ:
- 放棄
- 自動化による解決
- エージェントの乗っ取り
- エージェントへの転送
- ハンドオーバー - このイベントは、会話が Answers (チャットボット) から Conversations に移行すると記録されます。これは、ユーザーが [エージェントに送信] ダイアログに到達したとき、またはエージェントが事前に会話を自分自身に割り当てたときに発生します。
- ルーティング - これは、各会話で実行される自動プロセスです。これは、会話がセルフサービスエンティティから Conversations に引き継がれた直後に行われます。このプロセスはミリ秒以内に発生し、指定されたキューに会話を転送することを目的としています。
- キューに転送 - この重要なステップはルーティングに続き、その結果です。その後、会話が使用可能になり、[すべての作業] に表示されるため、エージェントがアクセスできるようになります。
- 割り当てメカニズム - 有効にすると、自動割り当てメカニズムは最初に使用可能なエージェントを見つけようとし、使用可能な場合は会話を割り当てます。
- エージェントに割り当て - キューに対して自動割り当てメカニズムが有効になっている場合、そのキューに入る各会話は、エージェントに割り当てられるとこのイベントをトリガーします。このイベントは、会話が未割り当てから割り当て済みに手動で変更されたときにもトリガーされます。
- 最初のエージェントが最初のメッセージを送信する - この特定のイベントは、最初の応答時間 と エージェントの最初の応答時間 のメトリックを計算するために使用されるため、他のメッセージとは異なります。
- ステータス変更やその他のイベントは一目瞭然です。
時間関連のメトリック
以下の表に示す時間関連の指標は、コンタクトセンターのパフォーマンスを明確に把握するために不可欠です。これらの指標は、コンタクトセンター内で何が起こっているかについての洞察を提供し、上記のイベントから導き出すことができます。
メトリック | 形容 | Startタイマー | タイマーの停止 |
---|---|---|---|
合計解決時間 | 会話がセルフサービスフェーズとコンタクトセンターフェーズ全体でアクティブだった時間。 これは、会話の作成(最初のメッセージが送信されたとき)から、最後にSOLVEDまたはCLOSEDとしてマークされるまで測定されます。 | 顧客が最初の (受信) メッセージを送信して作成した会話。 これは、会話のための最初のイベントです。 | 会話が解決されたときのタイムスタンプ。 |
合計処理時間 | 会話ごとの処理時間の合計。会話を処理しているすべてのエージェントの時間が含まれます。 | 会話に割り当てられた最初のエージェント。 | 会話が 解決されたときのタイムスタンプ。 |
割り当てまでの時間 | 会話ごとの割り当てまでの時間。会話が初めてキューにルーティングされてからエージェントに初めて割り当てられるまでの経過時間として測定されます。 着信カンバセーションにのみ適用されます。 | 会話が Conversations に引き継がれています (引き継ぎが発生しました)。 会話が初めてキューにランディングされた。 | 会話がエージェントに初めて割り当てられる。 |
解決時間 | コンタクトセンター側で会話がアクティブであった合計時間で、基本的にエージェントが会話をアクティブに処理していた時間を測定します。 | 会話が Conversations に引き継がれています (引き継ぎが発生しました)。 会話が初めてキューにランディングされた。 | 会話が 解決されたときのタイムスタンプ。 |
最後のメッセージからクローズまでの時間の中央値 | 一部のクライアントは、最後のメッセージが送信された後、会話が開いたままになっている時間を追跡する必要があります。この情報があると、その時間に達した後に会話を自動的に閉じるワークフローと自動化ルールを実装するのに役立ちます。 | 会話に送信された最後のメッセージ (エージェントまたは顧客によって送信されたかどうかに関係なく)。 | 会話状況が CLOSED に設定されたときのタイム・スタンプ。 |
初回応答時間(待機時間) | 顧客がエージェントとの対話を要求した時点(引き継ぎが発生した時点)から、会話内のいずれかのエージェントから最初のメッセージが送信されるまで、エージェントが顧客に応答するのにかかった時間。 | 会話が Conversations に引き継がれています (引き継ぎが発生しました)。 会話が初めてキューにランディングされた。 | この会話に最初のメッセージを送信したエージェント。 |
初回解決時間 | エージェントが最初に会話を 解決済み としてマークするのにかかった時間。 このメトリックは、エージェントが会話を受信した直後に解決済みとしてマークすることでこの時間を短縮しようとする可能性があるため、慎重に解釈する必要があります。 解決時間メトリックは、この潜在的な操作を軽減するのに役立ちます。 | 会話が Conversations に引き継がれています (引き継ぎが発生しました)。 会話が初めてキューにランディングされた。 | 会話状況が 解決済み (初回) または 終了 に変更されます。 |
お客様の初回応答時間 | エージェントの最初のメッセージから顧客からの応答までの時間の初回応答時間の中央値。 アウトバウンド(エージェントによって開始された)会話にのみ適用されます。 | 最初のメッセージを送信するエージェントによって作成されている会話。 | 顧客による最初の応答。 |
エージェント処理時間 | エージェントが最初に会話に割り当てられた時点から、会話を処理する最後のエージェントが解決するのにかかった時間。 | 会話が最後のエージェントに初めて割り当てられた時刻。 | 会話が 解決されたときのタイムスタンプ。 |
エージェントの初回応答時間 | 特定のエージェントが会話に応答するのにかかった時間で、そのエージェントに会話が割り当てられてから最初のメッセージを送信するまで測定されます。 このメトリックは、複数のエージェントが関与している場合、会話に参加したエージェントごとに個別に計算されます。 着信カンバセーションにのみ適用されます。 | 特定のエージェントが初めて会話に割り当てられます。 | 割り当てられたエージェントは、会話で最初の返信を送信しました。 |
解決済みの会話
一部の顧客は SOLVED ステータスを最終ステータスとして使用し、会話を CLOSED ステータスに変更するようにワークフローを設定しているため、システムは SOLVED への最後の変更のタイムスタンプを特定のメトリックの終了時刻と見なします。会話が直接 CLOSED に送られる場合、システムは代わりにそのタイムスタンプを使用します。
例:
- OPEN → SOLVED → CLOSED → CLOSED タイムスタンプを取る
- OPEN → SOLVED → OPEN → CLOSED → CLOSED タイムスタンプを取る
- OPEN → SOLVED_1 → OPEN → SOLVED_2 → CLOSED → CLOSED タイムスタンプを取る
- OPEN → SOLVED_1 → OPEN → SOLVED_2 →タイムスタンプSOLVED_2取得します
- OPEN → SOLVED → OPEN → SOLVED タイムスタンプを取る
属性
プラットフォームの主な特徴は、その属性によって説明されます。これらはデータ分析に不可欠な機能を持ち、意思決定の改善、プロセスの最適化、傾向の特定に使用されます。
属性は、Insights エディターの関連オブジェクトごとにグループに整理されます。たとえば、「エージェント情報」属性は「エージェント」フォルダの下にあります。

属性情報
属性の情報を表示するには、Insights エディターで、その横にある疑問符アイコンにカーソルを合わせます。

または、属性を Insights エディターにドラッグした後、その横にある疑問符アイコンにカーソルを合わせると、属性に関する情報を表示することもできます。

使用可能な属性
次の表に、カスタムインサイトとカスタムダッシュボードの各属性の目的を示します。
タイトル | 形容 | 関連オブジェクト |
---|---|---|
1 時間の時間枠 | 特定のオブジェクトの分析に使用できる 1 時間の時間枠。例: 日中の 1 時間の時間枠でエージェントのステータスの変化を追跡します。 | 時間ディメンション |
15 分間の時間枠 | 特定のオブジェクトの分析に使用できる 15 分間の時間枠。例: 日中の 15 分間の時間枠でエージェントのステータスの変化を追跡します。 | 時間ディメンション |
放棄フラグ | コールが放棄されたかどうかを示すフラグ。 | コール |
アクションの順序 | conference_idごとのコールアクションの順序。 | コール |
エージェント情報 | エージェント名または一意の ID。 | エージェント |
エージェント キュー | 各エージェントが会話を受信していたキュー。キュー名またはキュー ID を表示します。 | エージェント |
エージェントロール | エージェントの役割。 | エージェント |
エージェント ステータス グループ | エージェントのステータス(対応可能、取り込み中、退席中、対応不可)のグループ化。 | エージェント |
エージェント ステータス ID | 特定のエージェントステータスの ID。 | エージェント |
エージェント ステータス名 | 事前定義されたステータスとカスタムステータスの両方を持つエージェントのステータス。 | エージェント |
コールアクション | この属性は、通話中に発生する可能性のあるすべてのアクションを表します。たとえば、CALL_CREATED、CALL_RINGING、CALL_ATTEMPTED_TRANSFERなど)。 | コール |
コール方向 | エージェントと顧客間の通話の方向。INBOUND または OUTBOUND を指定できます。 | コール |
コール ID | 各呼び出しの一意の識別子。 | コール |
コールキュー | コールがルーティングされたキューの一意の識別子。 | コール |
コール タイプ | コール プロトコルのタイプ。PSTN または WEBRTC を指定できます。 | コール |
コールバック フラグ | 呼び出しがコールバックの一部であるかどうかを示します。 | コール |
チャネル名 | 通信チャネルの名前。 | チャンネル |
チャネル カテゴリ | チャネルのカテゴリ。各チャネルは、チャネルの同期性に基づいて 1 つのチャネル カテゴリに収まります。 | チャンネル |
会議 ID | 各会議の一意の識別子。 | コール |
会話終了時間 (HH) | 会話が閉じられた正確な時刻。会話が 2 月 14 日の 17:10 に閉じられた場合、この値は 17 になります。 | 会話 |
会話終了時間 (HH:MM) | 会話の終了のタイムスタンプ。会話が 2 月 14 日の 17:10 に閉じられた場合、この値は 17:15 になります。 | 会話 |
会話作成時刻 (HH) | 会話の開始のタイムスタンプ。会話が 2 月 14 日の 17:10 に開始された場合、この値は 17 になります。 | 会話 |
会話作成時刻 (HH:MM) | 会話の開始のタイムスタンプ。会話が 2 月 14 日の 17:10 に開始された場合、この値は 17:10 になります。 | 会話 |
会話 CSAT コメント | 顧客が会話調査で提供したコメント。 | 会話 |
会話のCSATスコア | 顧客が会話調査に提供したスコア。 | 会話 |
会話フォーム | 会話が閉じられたときに割り当てられたフォーム。 | 会話 |
会話 ID | 一意の会話 ID。この属性を ROWS で使用すると、すべての会話が ID 別に一覧表示されます。METRICS でこの属性を使用すると、すべての会話の数が表示されます。 | 会話 |
カンバセーションの初期優先度 | 作成時に会話に割り当てられた初期優先度。 | 会話 |
会話の初期センチメント | 作成時に会話に割り当てられた最初のセンチメント。 | 会話 |
会話の最後の優先度 | 会話が閉じられたときの優先順位。 | 会話 |
会話の最後のセンチメント | それが閉じられたときの会話の感情。 | 会話 |
会話の最終ステータス | 会話の最新の状態。 | 会話 |
最後のエージェントとの会話 | 会話に割り当てられた最新のエージェント。 | 会話 |
会話の最後のキュー | 会話がルーティングされた最新のキュー。 | 会話 |
会話キュー | 会話がライフ サイクルの一部であったすべてのキュー。 | 会話 |
会話 SLA メトリック違反 | 違反した SLA タイマーのリスト。違反した各タイマーは、特定の会話に対してここに一覧表示されます。 | 会話 SLA メトリック違反 |
会話 SLA 戦略 | 会話に適用された最後の SLA 戦略。 | 会話 |
会話ステータス | 会話のステータス。 | 会話 |
会話アンケートの送信 | 送信される調査に関する情報を提供する値。 | 会話 |
会話タグ | 会話に適用されるタグ。 | 会話 |
会話タイトル | 会話のタイトル。 | 会話 |
会話のトピック | 会話のトピック。 | 会話 |
顧客情報 | 顧客に関する情報。顧客データ プラットフォームである People の ID、名前、または格納された値が含まれます。 | 顧客 |
顧客の会社の国 | 会社の原産国。 | 顧客 |
お客様の会社業種 | 企業が属する業界(主な事業活動に基づく)。 | 顧客 |
お客様の会社名 | 会社の正式名称。 | 顧客 |
お客様の会社の地域 | 会社の地域。 | 顧客 |
お客様の会社セグメント | 顧客の会社セグメント。 | 顧客 |
ダイヤル時間 | 通話が作成されてから応答された通話までの時間。 | コール |
期間 | コールアクションの期間。 | コール |
外線番号 | [外線番号(External Number)] は、コールの転送先の外線番号を示す値です。これは、外部番号への転送のみを目的として設定されます。 | コール |
ハングアップの理由 | 呼び出しが終了した理由を示します。値の例: NORMAL、NO_ANSWER、CANCELLED など | コール |
ホールド タイム(Hold Time) | 通話保留アクションの期間。 | コール |
IVR (自動音声応答)キャンペーン | IVR (自動音声応答) キャンペーン ID は、どのキャンペーン コールが転送されたかを示す値です。これは、IVR (自動音声応答)への転送のみを目的として設定されます。 | コール |
メイン コール ID | 顧客コール ID。 | コール |
メディアの種類 | 通話のメディアの種類。AUDIOまたはVIDEOを指定できます。 | コール |
メッセージの方向 | メッセージの方向 (受信または送信)。 | メッセージ |
参加者の種類 | 「参加者タイプ」は、どの参加者がアクションを引き起こしたかを示します。 | コール |
キュー放棄時間 | エージェントに接続される前に、任意の時点で切断された通話を待機する時間。 | コール |
コールアクションの記録 | コール | |
SLAポリシー | 会話に適用されたサービス レベル アグリーメント (SLA) ポリシー。 | 会話 SLA |
通話時間 | エージェントに接続されたコールが切断されるまでの時間(すべての保留時間を除く)。 | コール |
転送タイプ | 転送タイプは、発生した転送のタイプを示します。可能な値は、TRANSFER_TO_AGENT、TRANSFER_TO_QUEUE、TRANSFER_TO_EXTERNAL_NUMBER、TRANSFER_TO_IVR (自動音声応答) です。 | コール |
待機時間 | 通話が提供されてから応答された通話までの時間。 | コール |
後処理時間(Wrap Up Time) | タイム エージェントはラップアップ状態です。 | コール |